Transformer Selection Guide AN377
| Device | Type | Description | Transformer Selection Group |
|---|---|---|---|
| IDT82V2041E | LIU | T1/E1/J1 Single Short Haul | PART 2 |
| IDT82V2042E | LIU | T1/E1/J1 Dual Short Haul | PART 2 |
| IDT82V2044 | LIU | T1/E1 Quad Short Haul | PART 1 |
| IDT82V2044E | LIU | T1/E1/J1 Quad Short Haul | PART 2 |
| IDT82V2048 | LIU | T1/E1 Octal Short Haul | PART 1 |
| IDT82V2048E | LIU | T1/E1/J1 Octal Short Haul | PART 2 |
| IDT82V2048L | AFE | T1/E1 Octal Analog Front End | PART 1 |
| IDT82V2051E | LIU | E1 Single Short Haul | PART 2 |
| IDT82V2052E | LIU | E1 Dual Short Haul | PART 2 |
| IDT82V2054 | LIU | E1 Quad Short Haul | PART 1 |
| IDT82V2058 | LIU | E1 Octal Short Haul | PART 1 |
| IDT82V2081 | LIU | T1/E1/J1 Single Short/Long Haul | PART 2 |
| IDT82V2082 | LIU | T1/E1/J1 Dual Short/Long Haul | PART 2 |
| IDT82V2084 | LIU | T1/E1/J1 Quad Short/Long Haul | PART 2 |
| IDT82V2088 | LIU | T1/E1/J1 Octal Short/Long Haul | PART 2 |
| IDT82P2828 | High Density LIU | T1/E1/J1 28 (+1) Short Haul | PART 2 (for Differential mode) PART 1 (for Single Ended mode) |
| IDT82P2821 | High Density LIU | T1/E1/J1 21(+1) Short Haul | PART 2 (for Differential mode) PART 1 (for Single Ended mode) |
| IDT82P2521 | High Density LIU | E1 21(+1) Short Haul | PART 2 (for Differential mode) PART 1 (for Single Ended mode) |
| IDT82P2816 | High Density LIU | T1/E1/J1 16(+1) Short Haul | PART 2 (for Differential mode) PART 1 (for Single Ended mode) |
| IDT82P2808 | High Density LIU | T1/E1/J1 8 (+1) Short Haul | PART 2 (for Differential mode) PART 1 (for Single Ended mode) |
| IDT82P2281 | Transceiver | T1/E1/J1 Single Short/Long Haul | PART 2 |
| IDT82P2282 | Transceiver | T1/E1/J1 Dual Short/Long Haul | PART 2 |
| IDT82P2284 | Transceiver | T1/E1/J1 Quad Short/Long Haul | PART 2 |
| IDT82P2288 | Transceiver | T1/E1/J1 Octal Short/Long Haul | PART 2 |
Transformers for Part2
| Manufacturer | P\N | Package | CM Choke | Ports | Temp Range | Isolation |
|---|---|---|---|---|---|---|
| Bel Fuse | S553-6500-B8 | 40-pin SOIC | No | 4 Rx 4 Tx | I | 1500 |
| Bel Fuse | S553-6500-B9 | 40-pin SOIC | No | 4 Rx 4 Tx | I | 1500 |
| Bel Fuse | S553-6500-C8 | 40-pin SOIC | No | 4 Rx 4 Tx | I | 1500 |
| Bel Fuse | S553-6500-E6 | 16-pin SOIC | No | 1 Rx 1 Tx | I | 1500 |
| Bel Fuse | S553-6500-62 | 16-pin SOIC | No | 1 Rx 1 Tx | I | 3000 |
| Bel Fuse | 0553-0013-AC | 6-pin PTH | No | 1 Rx | C | 1500 |
| Bel Fuse | 0553-0013-BC | 6-pin PTH | No | 1 Rx | C | 1500 |
| Bel Fuse | 0553-0013-HC | 6-pin PTH | No | 1 Tx | C | 1500 |
| Delta | THJ06B20 | 6-pin PTH | No | 1 Rx | C | 1500 |
| Delta | THJ06B14 | 6-pin PTH | No | 1 Tx | C | 1500 |
| Delta | THJ06C01 | 6-pin PTH | No | 1 Rx | C | 1500 |
| Delta | THJ06K70 | 6-pin PTH | No | 1 Rx | C | 1500 |
| Delta | THJ06B16 | 6-pin PTH | No | 1 Tx | C | 1500 |
| Delta | TX10B71 | 10-pin PTH | No | 1 Rx | C | 3000 |
| Delta | TX10A01 | 10-pin PTH | No | 1 Tx | C | 3000 |
| Delta | TX10B70 | 10-pin PTH | No | 1 Rx | C | 3000 |
| Delta | TX10A70 | 10-pin PTH | No | 1 Tx | C | 3000 |
| Delta | THX14R70 | 14-pin PTH | No | 1 Rx 1 Tx | C | 1500 |
| Halo | TG05-1505NU | 32-pin SMD | No | 8 Channels | I | 1500 |
| Halo | TG83-1505NU | 32-pin SMD | No | 4 Ports | I | 1500 |
| Halo | TG83-S005NU | 32-pin SMD | No | 4 Ports | C | 1500 |
| Halo | TG83-S006NU | 32-pin SMD | No | 4 Ports | I | 1500 |
| Halo | TG74-1205N1 | 16-pin SMD | No | 1 Port | C | 1500 |
| Halo | TG83-1205NM5 | 20-pin SMD | No | 2 Ports | C | 1500 |
| Halo | TG74-1505NZ | 24-pin SMD | No | 2 Ports | I | 1500 |
| Halo | TG75-1505NZ | 24-pin SMD | Yes | 2 Ports | I | 1500 |
| Halo | TG83-1505NX | 40-pin SMD | No | 4 Ports | I | 1500 |
| Halo | TG89-1505NX | 40-pin SMD | Yes | 4 Ports | I | 1500 |
| Halo | TG01-1505NV6 | 32-pin SMD | No | 12 Rx | I | 1500 |
| Halo | TG76-1505NV6 | 48-pin SMD | Yes | 12 Rx | I | 1500 |
| Halo | TG05-1505NV6 | 48-pin SMD | No | 12 Tx | I | 1500 |
| Halo | TG95-1505NV6 | 48-pin SMD | Yes | 12 Tx | I | 1500 |
| Halo | MDT2-IDT001-UNV (Intra-Building No Internal Res.) | 22-pin PTH | Yes | 2 Ports | I | 1500 |
| Halo | MDT2-IDT383-UNV (Intra-Building) | 22-pin PTH | Yes | 2 Ports | I | 1500 |
| Halo | MDT2-IDT395-UNV (Intra-Building) | 22-pin PTH | Yes | 2 Ports | I | 1500 |
| Halo | MGT-IDT383-UNV (Inter-Building) | 20-pin SMD | Yes | 2 Ports | I | 1500 |
| Halo | MST1-IDT383-UNV (Inter-Building) | 14-pin SMD SIP | Yes | 1 Port | I | 1500 |
| Hanrun | HR60406A | 40-pin SOIC | No | 4 Rx 4 Tx | C | 1500 |
| Hanrun | HR601610 | 16-pin SOIC | No | 1 Rx 1 Tx | C | 1500 |
| Hanrun | HR610610 | 6-pin PTH | No | 1 Tx | C | 1500 |
| Hanrun | HR610602 | 4-pin PTH | No | 1 Rx | C | 1500 |
| Hanrun | HR611456 | 14-pin PTH | No | 1 Rx 1 Tx | C | 1500 |
| Hanrun | HR611003 | 10-pin PTH | No | 1 Tx | C | 3000 |
| Midcom | 50942R | 40-pin SOIC | No | 4 Rx 4 Tx | C | 1500 |
| Midcom | 50658R | 16-pin SOIC | No | 1 Rx 1 Tx | C | 1500 |
| Midcom | 5893R | 16-pin SOIC | No | 1 Rx 1 Tx | C | 1500 |
| Premiere Magnetics | PM-8114 | 40-pin SOIC | No | 4 Rx 4 Tx | C | 1500 |
| Premiere Magnetics | PM-8214 | 40-pin SOIC | No | 4 Rx 4 Tx | I | 1500 |
| Premiere Magnetics | PM-8403 | 24-pin SOIC | Yes | 2 Rx 2 Tx | I | 1500 |
| Premiere Magnetics | PM-IS21 | 16-pin SMD | No | 1 Rx 1 Tx | C | 2000 |
| Premiere Magnetics | PM-T110 | 12-pin PTH | No | 1 Rx 1 Tx | C | 1500 |
| Premiere Magnetics | PM-IS77 | 16-pin SMD | No | 1 Rx 1 Tx | I | 2000 |
| Premiere Magnetics | PM-T1031 | 16-pin SMD | No | 1 Rx 1 Tx | I | 3000 |
| Premiere Magnetics | PM-T114 | 6-pin PTH | No | 1 Tx | C | 1500 |
| Premiere Magnetics | PM-T114E | 6-pin PTH | No | 1 Tx | I | 1500 |
| Premiere Magnetics | PM-T115 | 6-pin PTH | No | 1 Tx | C | 1500 |
| Premiere Magnetics | PM-T115E | 6-pin PTH | No | 1 Tx | I | 1500 |
| Premiere Magnetics | PM-T107E | 6-pin PTH | No | 1 Tx | I | 1500 |
| Premiere Magnetics | PM-T115E | 6-pin PTH | No | 1 Tx | I | 1500 |
| Premiere Magnetics | PM-IS33 | 6-pin PTH | No | 1 Tx | C | 3000 |
| Premiere Magnetics | PM-IS34 | 6-pin PTH | No | 1 Rx | C | 3000 |
| Premiere Magnetics | PM-T117 | 6-pin PTH | No | 1 Rx | C | 1500 |
| Premiere Magnetics | PM-T117E | 6-pin PTH | No | 1 Rx | I | 1500 |
| Premiere Magnetics | PM-T119 | 6-pin PTH | No | 1 Rx | C | 1500 |
| Premiere Magnetics | PM-T119E | 6-pin PTH | No | 1 Rx | I | 1500 |
| Premiere Magnetics | PM-T106 | 6-pin PTH | No | 1 Rx | C | 1500 |
| Premiere Magnetics | PM-T106E | 6-pin PTH | No | 1 Rx | I | 1500 |
| Premiere Magnetics | PM-T113 | 6-pin PTH | No | 1 Rx | C | 1500 |
| Premiere Magnetics | PM-T113E | 6-pin PTH | No | 1 Rx | I | 1500 |
| Pulse | T1068 | 40-pin SOIC | No | 4 Rx 4 Tx | C | 1500 |
| Pulse | T1108 | 40-pin SOIC | No | 4 Rx 4 Tx | I | 1500 |
| Pulse | TX1266 | 40-pin SOIC | No | 4 Rx 4 Tx | I | 1500 |
| Pulse | TX1344 | 32-pin SOIC | No | 4 Rx 4 Tx | I | 1500 |
| Pulse | TX1473 | 32-pin SOIC | No | 4 Rx 4 Tx | I | 1500 |
| Pulse | TX1193 | 24-pin SOIC | Yes | 2 Rx 2 Tx | I | 1500 |
| Pulse | TX1323 | 24-pin SOIC | No | 2 Rx 2 Tx | I | 1500 |
| Pulse | T1031 | 16-pin SMD | No | 1 Rx 1 Tx | C | 3000 |
| Pulse | T1212 | 12-pin SMD | No | 1 Rx 1 Tx | I | 1500 |
| Pulse | TX1277 | 12-pin SMD | No | 1 Rx 1 Tx | I | 1500 |
| Pulse | PE-68864 | 12-pin SMD | No | 1 Rx 1 Tx | C | 1500 |
| Pulse | PE-68678 | 16-pin SMD | No | 1 Rx 1 Tx | C | 1500 |
| Pulse | T1094 | 16-pin SMD | No | 1 Rx 1 Tx | I | 1500 |
| Pulse | PE-64954 | 14-pin PTH | No | 1 Rx 1 Tx | C | 1500 |
| Pulse | PE-65833 | 10-pin PTH | No | 1 Tx | C | 3000 |
| Pulse | PE-65834 | 10-pin PTH | No | 1 Rx | C | 3000 |
| Pulse | PE-65835 | 10-pin PTH | No | 1 Tx | I | 3000 |
| Pulse | PE-65771 | 6-pin PTH | No | 1 Tx | I | 1500 |
| Pulse | PE-65778 | 6-pin PTH | No | 1 Rx | I | 1500 |
| Pulse | PE-65351 | 6-pin PTH | No | 1 Tx | C | 1500 |
| Pulse | PE-65415 | 6-pin PTH | No | 1 Tx | C | 1500 |
| Pulse | PE-64934 | 6-pin PTH | No | 1 Rx | C | 1500 |
| Pulse | PE-64936 | 6-pin PTH | No | 1 Rx | C | 1500 |
| Pulse | PE-65755 | 6-pin PTH | No | 1 Rx | C | 1500 |
| Pulse | T9030 | 48-pin SOIC | Yes | 4 Rx 4 Tx | I | 1500 |
| UMEC | UT23811 | 16-pin SOIC | No | 1 Rx 1 Tx | C | 2000 |
| UMEC | UT23878 | 16-pin SOIC | No | 1 Rx 1 Tx | C | 2000 |
| UMEC | UT23062 | 16-pin SOIC | No | 1 Rx 1 Tx | I | 2000 |
| UMEC | UT23764 | 12-pin SMD | No | 1 Rx 1 Tx | C | 1500 |
| UMEC | UT23036 | 40-pin SOIC | No | 4 Rx 4 Tx | C | 1500 |
| UMEC | UT23031 | 40-pin SOIC | No | 4 Rx 4 Tx | I | 1500 |
| UMEC | UT23934 | 6-pin PTH | No | 1 Rx | C | 1500 |
| UMEC | UT23936 | 6-pin PTH | No | 1 Rx | C | 1500 |
| UMEC | UT23755 | 6-pin PTH | No | 1 Rx | C | 1500 |
| UMEC | UT23644 | 6-pin PTH | No | 1 Rx | C | 1500 |
| UMEC | UT23834 | 10-pin PTH | No | 1 Rx | C | 3000 |
| UMEC | UT23415 | 6-pin PTH | No | 1 Tx | C | 1500 |
| UMEC | UT23833 | 10-pin PTH | No | 1 Tx | C | 3000 |
| UMEC | UT23954 | 14-pin PTH | No | 1 Rx 1 Tx | C | 1500 |
| Vitec | 24Z4654 | 14-pin PTH | No | 1 Rx 1 Tx | C | 1500 |
| Vitec | 46Z214 | 16-pin SOIC | No | 1 Rx 1 Tx | C | 1500 |
| Vitec | 46Z232 | 16-pin SOIC | No | 1 Rx 1 Tx | C | 1500 |
| Vitec | 28Z654 | 12-pin SMD | No | 1 Rx 1 Tx | C | 1500 |
| Vitec | 16Z5950 | 6-pin PTH | No | 1 Tx | C | 1500 |
| Vitec | 16Z5932 | 6-pin PTH | No | 1 Rx | C | 1500 |
| Vitec | 16Z5934 | 6-pin PTH | No | 1 Rx | C | 1500 |
| Vitec | 16Z5936 | 6-pin PTH | No | 1 Rx | C | 1500 |
| Vitec | 16Z5946 | 6-pin PTH | No | 1 Tx | C | 1500 |
| Vitec | 18Z4884 | 10-pin PTH | No | 1 Rx | C | 3000 |
| Vitec | 18Z4885 | 10-pin PTH | No | 1 Tx | C | 3000 |
| YCL | PI403805 | 40-pin SOIC | No | 4 Rx 4 Tx | C | 1500 |
| YCL | PI126853 | 12-pin SMD | No | 1 Rx 1 Tx | I | 1500 |
| YCL | PI126820 | 12-pin SMD | No | 1 Rx 1 Tx | C | 1500 |
| YCL | PI163007 | 16-pin SOIC | No | 1 Rx 1 Tx | C | 1500 |
| YCL | PI163848 | 16-pin SOIC | No | 1 Rx 1 Tx | C | 1500 |
| YCL | PI062858 | 6-pin PTH | No | 1 Rx | C | 1500 |
| YCL | S6PT-351 | 6-pin PTH | No | 1 Tx | C | 1500 |
| YCL | S6PT-934 | 6-pin PTH | No | 1 Rx | C | 1500 |
| YCL | S6PT-936 | 6-pin PTH | No | 1 Rx | C | 1500 |
| YCL | S6PT-943 | 6-pin PTH | No | 1 Tx | C | 1500 |
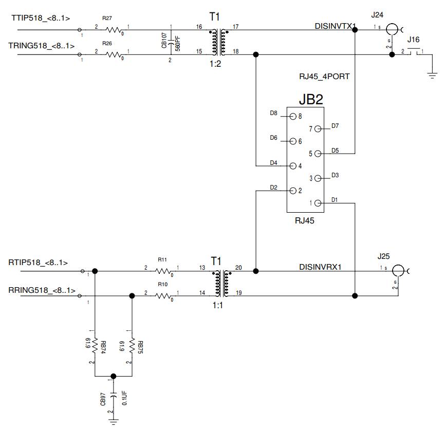
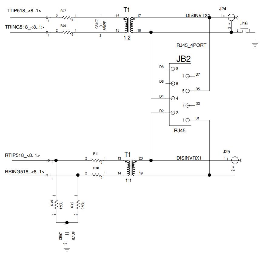
LIU Frontend
География\Стандарт
Дальность линии
Структурные части
Форматы линейного кодирования:
Основные отличия стандартов T1, E1 и J1, используемых в цифровой телефонии, заключаются в скорости передачи, количестве каналов и географическом распространении.
Основные отличия T1, E1, J1: